Categories
Practical Skills for Art Direction: The Moving Image Year 2

Practical Skills for Art Direction: The Moving Image

2D Animate

I have created an imaginary music venue called ‘Neon Pulse’ for this assignment task. This music venue focuses on electronic dance music and future house music. This took inspiration in the design of the logo and the brands identity. For example, the logo uses bold stretched out lettering which stands strong and looks very energetic. For the colours I chose neon for the futuristic style, using florescent pink and blue as they are very bright colours resulting in more people seeing the event being promoted through eye catching visuals. I created a hierarchy in my colours to make sure nothing was clashing to make the viewer confused and made sure I stuck to this throughout my designs. For example, pink was the primary colour, blue was the second and black was the tertiary colour. I added the wave not only to signify the word pulse but to also tell people that it is an electronic music event. My intended audience for this event is quite broad from people aged anywhere between 18 – 55 because anyone can like electronic music whatever age they are but as alcohol will be sold it has to be an 18+ event.  moving onto how I planned my infographic. I decided to make the video as futuristic as possible using the same colours and elements as in the logo. My plan was to slowly present the logo but make it flicker like neon signs do sometimes in real life. I also created a music visualiser at the bottom to reinforce viewers that it’s a music venue and animated it to move with imaginary music. The next most important thing when promoting a venue is the line-up which is why I decided to include this in my infographic. I used the florescent colours for the headliners then used white text and a slimmer font for the rest of the acts. This was done so viewers see the headliners first which will be people they mostly know and will make them read the rest of the acts due to their interest. During this exercise I learnt how to animate different elements at different speeds at the same time and transferring elements I created in Illustrator to Adobe Animate.

brand banner

3D Blender Modelling

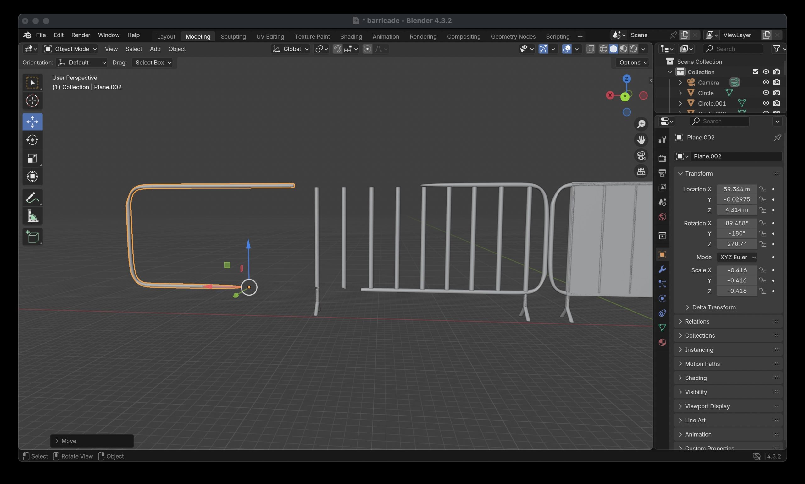
I created a series of 3D models for my music venue. I created a range of things that you would find at a music venue. This includes barriers, lanyards for VIP members and hanging stacked speakers that are found on music stages. I thought modelling different various aspects of a music venue would be better than focusing on just the main stage etc. Instead, I wanted to also focus on safety measures like crowd control, merchandise and other electrical equipment used in a music festival. I also chose these 3 things to model because they helped me learn how to create more complex shapes like the speaker grill mesh and the shape of the barriers, ultimately improving my blender modelling skills. The barriers were the hardest object to model because it involved me stretching out, bending and rotating circles to form the structure of the barrier. To give the barriers a smooth and realistic bend I did it freeform meaning it wasn’t stuck to an axis and would be hard to replicate an exact copy on every corner. To solve this problem, I modelled half of the barrier then duplicated and mirrored the object to make a whole barrier. This not only resulted in all of the corners being in symmetry with each other but also meant I didn’t spend valuable time trying to refine every corner to look the same manually. The lanyard also had its own challenge of the formation of the neck piece. This involved overlapping elements to replicate the objects realism. For example, the cube was thinned down, stretched and looped round back on itself to create the piece. This took a lot of time to execute as I had to rotate each part of the rectangular shape to make sure the looping of the flimsy material looked realistic.

modelling the neck piece of lanyard
modelling of the barriers
modelling the speaker

3D TEXTURING AND CONCEPT RENDER

All my assets I textured using Blender. The first asset I textured was the hanging speakers. I decided that I wanted the speakers to stand out and not just be one colour like all the black ones you see. This is why I decided for the speakers to follow the music venues colour branding. I used the pink as the primary colour for the mesh grill as this colour stands out to crowds and is seen most on the venues branding. I combined this colour to a metallic texture to give the realistic sheen mesh grills have on speakers. The actual speakers inside the housing were presented in the secondary colour. The electric blue gives a distinctive contrast that you can see the speakers pop out through the grill. These were also combined with the metallic texture as it allows for them to be more noticeable when the light shines on the speakers. My second and third asset I textured saw me using an image texture including the branding of the venue. The lanyard asset saw a version showing the music venues VIP passes with a fluorescent pink to show off the very important people to other guests and a gradient border around the lanyard to reinforce its importance. The lanyard used a material called Principled BSDF which allowed for me to tweak the roughness and metallic of the object, resulting in the asset having a small shine to it. The neck piece of the lanyard was made of the same material but with the roughness level all the way up as they are normally a very matte material in real life. The barriers included a branded banner that used the material principled BSDF again, but the material of the barriers themselves were made using metallic BSDF. A few tweaks were made to the roughness and the edge tint to get the colour to look realistic as possible. The U.V wrapping was straightforward as there were no curves involved in my assets where the branding needed to be. This resulted in no issues occurring and from my past blender experience it meant I got this done quickly. 

3D ANIMATION AND LIGHTING

The first thing I planned out for the product showcase was what environment I was going to put my assets in. I suddenly thought of crates and boxes that are used to transport electrical equipment to and from festivals and decided to put my assets into a container crate. The crate was created by using a standard rectangular cube as the base but then sections were cut up and extruded to make the design pattern you find on containers. I used an Image texture as the material and tried to make a graffiti abstract look using the brands colours. I did this by importing one on the brands banners I made and started to upscale and stretch certain parts to create some unique shapes to add to the container. The material underneath is Principled BSDF with a low level of roughness to give the container a sheen for realistic reflections. For the ground I created a grass texture using a brush I made in another software. Although the grass still looked really flat, so I decided to create some 3D grass using the particle system modifier making the illusion that all the grass texture is 3D. After creating the environment, the next thing was to plan to showcase the assets. I thought it was a good idea to have all the assets showcased as a whole at the start to show that they all fit in the environment that’s been created for them. I then decided it was a good idea to get a closer look at the assets by capturing them in their original size on a blank canvas in the air. This way, I can animate a full 260 degree of the assets to give people a good idea of what the products look like from every angle. As the environment I created was quite large I added a sun to the animation to make sure everything was lit up and able to be seen. I also added a light to the container inside, so no shadows were casted on any parts of the assets I wanted to be showcased.

modelling the crate and the environment